当前位置:首页 > 申请指南 > 总结,该如何规划国际高中三年?

总结,该如何规划国际高中三年?

作者:本站来源:国际教育前线发布时间:2019-08-26 09:57:08

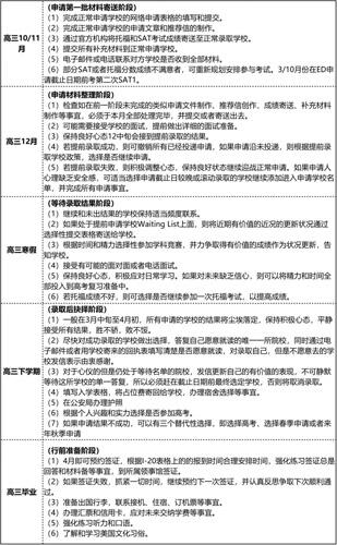
到今天为止,公立国际高中的申请落下帷幕,大部分同学申请到了自己心仪的高中,部分私立学校仍在招生中。对于打算入读国际高中的同学来说,制定一份三年学习规划十分重要,合理安排自己的时间。本文将为初升高的学生们制定一份三年规划,可作为参考。


一位申请到杜克大学的学长如何规划标化考试

1.什么时候开始考托福和SAT比较好?

一个原则:托福首考→SAT→托福

理由:SAT相对于托福比较难,先完成托福首考就有了学习SAT的基础,考完SAT再考托福就会更加容易。

2.托福和SAT分别要考几次?

托福和SAT分别考2次是比较合理的安排,因为考3次的同学要么是在没有做好准备的情况下过早考试、要么是二考不冲刺认为反正还有一次考试。因此,第一次考试试水熟悉,第二次正式考,不仅节省金钱,更是节省了很多的精力可以花费在更重要的事情上。

3.托福和SAT的学习是否要报班?

报班的目的就是熟悉基本题型和套路,而确实托福作文口语是有一些套路是可以报班学习的;对于SAT而言,第一次报班之后能走多远就是靠自己的努力刷题,在态度端正方法得当的情况下,如果错题都能得到解答,SAT1500分我认为是任何人都能够达到的分数水平;如果全靠报班平时不做题,1450就是能够达到的撑顶最高分了。


家长有问必答

相关笔记更多

北京爱迪访校|挖到超赞高尔夫球场!贵族运动从小体验⛳️

2025-10-15

看到北京耀中的全人教育——瞬间觉得 “选择” 有了底气

2025-10-16

在北外同文读书2年,真实评价咋样?

2025-10-16

北京爱迪学校咋样?北京爱迪30万学费值不值?真实体验拆解

2025-10-17

---索取资料,预约看校---

手机号登录

×