当前位置:首页 > 申请指南 > 读国际学校IB和AP哪个对申请名校更有利?考官亲自告诉你

读国际学校IB和AP哪个对申请名校更有利?考官亲自告诉你

作者:本站来源:网络发布时间:2018-09-20 13:22:54

很多家长会问,想让孩子去美国读名校是选择IB课程好还是AP课程好?哪个更有用?哪个更有利于孩子未来在美国的发展?今天国际学校小编就为各位来解答~

锦上添花的美国大学先修课程

AP文凭

AP课程即美国大学先修课程,由美国大学理事会主持,美国高中课程有22个门类,37个学科,已在美国大多数高中普遍开设。它可以使高中学生提前接触大学课程。

AP课程是优秀学生进入世界顶尖大学的首选课程之一,因此AP课程也成为学生学习能力和未来发展潜力的最好证明。

开设课程

目前在国内主要开设的AP课程包括:

1.语言:大学预备英语、AP英美文学、AP西班牙语、AP日语

2.数学:AP微积分、AP统计学

3.社会科学:AP微观经济、AP宏观经济、AP心理学

4.自然科学:AP物理、AP化学、AP生物、AP环境科学、AP计算机

评分标准

AP考试采取5分制。一般3分以上的成绩即可被大多数大学接受,并且在今后上大学时折抵多至一年学年的大学学分。少数顶尖大学如哈佛等,要求4分或5分才能折抵大学学分。

每一个AP的成绩都是按照学生对多项选择和自由做答题的回答结合起来而做出的评判。总成绩是5分制。多项选择部分由电脑阅卷计分,自由答卷部分由大学教授及有经验的AP教师阅卷,两部分分数汇总决定最终分数。

AP成绩的5分和4分相当于大学成绩的A,不过在部分高校里,AP成绩的4分可能会被当做大学成绩的B,在许多高校里,AP成绩的3分大概相当于大学成绩的B,不过在其他一些高校中,3分可能相当于大学成绩的C。

进入世界各地名校的通行证

IB文凭

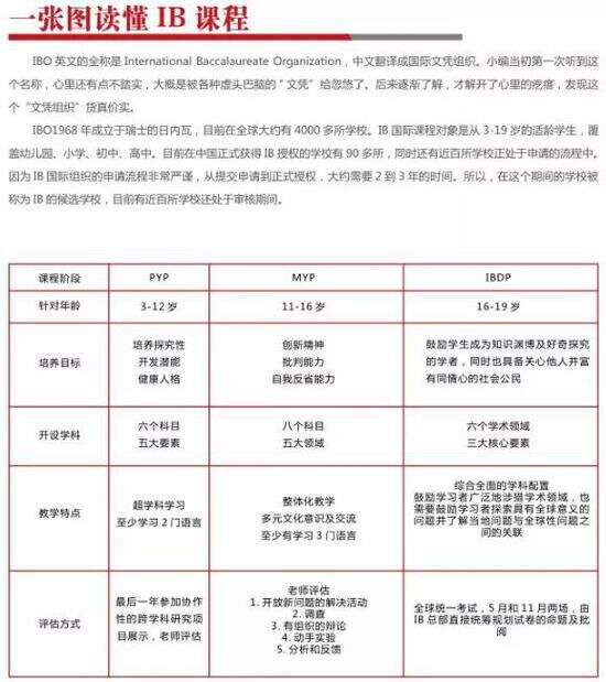
IB课程是1960年在联合国教科文组织的指导规划下,专门为外交使节的子女及全世界优秀中学生统一设计的两年制大学先修课程(相当于高中11和12年级),总部设于瑞士日内瓦,目前在全球大约有4000多所学校。

课程设置

IB课程不以世界上任何一个国家的课程体系为基础,而是自成体系,广泛吸收了当代许多发达国家主流课程体系的优点,涵盖了其主要的核心内容。因此IB课程体系既具有与世界各国主流教育课程体系之间的兼容性,又有自己教育理念发展下的独特性。

计分方式

6个门类,每门7分,共42分,4分为及格。

TOK/EE/CAS,计3分,CAS不参与分值贡献。

6门均及格,且TOK/EE/CAS通过,可获得IBDP文凭。

在世界各地,学生在IB体系中均按照相同的教学大纲进行,并且于毕业时参加全球统一考试。一年两次(北半球于5月份,而南半球在11月份)的考试卷根据南北半球划分,属性各自完全相同。试卷的批阅及考生成绩的公布也由IB总部集中处理并同时放榜。

IB VS AP

AP课程的重要性

1.增加GPA成绩,平均每门AP课程成绩可以增加GPA分值0.1分。

2.是学生敢于挑战学术难度、明确专业发展方向的最重要指标。AP课程是美国大学一、二年级的学习内容,比高中普通课程内容难度增加很多。因此,美国顶尖大学能够比较有把握地从学生在高中是否选修AP课,选了多少门AP课,AP课的考试成绩中,判断学生接受挑战的信心和能力。

3.转换成大学学分,以便提前毕业,或在大学选修更多自己感兴趣的其他专业和课程。学生在高中期间选修的一门AP课程有可能转换成三到六个学分。

IB课程的重要性

1.IB单独是一种高中课程,单独可以作为文凭,可以申请美国大学。而AP单独不是一种高中课程,他需要配上原有国内的高中文凭才能申请美国。

2.IB课程面广,写的东西多,工作量大,对中国学生来说难度较大。IB课程的理论知识和写作要求大大锻炼了学生的能力和技巧。

3.IB课程文理并进,重在综合素质的培养,每一门课程都十分注重研究过程的训练,强调对实际问题的分析,突出综合能力的培养。通过大量课外和社会活动来培养学生的国际视野。

证书形式

IB只有在IB注册学校才能学习,学完成绩合格会有统一证书(IBDP),如果学校不提供IB项目,就没法学习IB科目,因此只有在IB学校学习的学生才能修IB,考IB。

AP是美国大学先修课程,任何国内非国际高中学有余力的同学,即使学校没有修这门课,也可以通过自学、辅导,参加全球统一考试。在考完以后,大学理事会会给你寄一张成绩单,但是没有证书。

AP及IB课程的认可度差别不大

总体来说,AP和IB作为考试成绩认可度其实差别并不大。在申请美国大学中,AP/IB课程的含金量都很高,是很多常春藤学校作为入学的重要标准。但要知道,两者都只是入学的参考标准之一。

IB和AP课程及成绩更多的说明了学生的学习能力和挑战精神,名校更看重学生是否行之有效地、最大限度地利用学校的资源挑战自己,并取得好的成绩。为此,大学招生官会要求高中升学顾问注明申请者的课程组合,跟学校所提供的课程相比,是属于“最具挑战性的”、“很具挑战性的”、还是“稍具挑战性的”。如果一个学生没有特别灼灼闪光的其它亮点,那么只有课程组合难度“最具挑战性”的学生才会被顶尖大学所考虑。而足够数量的IB课和AP课都属于“最具挑战性的”。

所以,美国名校录取时无所谓更看重哪个成绩,IB和AP没有哪一个比另一个更重要。这些成绩只是敲门砖,因此这要看我们对教育的理解,究竟于孩子而言,什么才是最重要的。

家长有问必答

相关笔记更多

北京爱迪访校|挖到超赞高尔夫球场!贵族运动从小体验⛳️

2025-10-15

看到北京耀中的全人教育——瞬间觉得 “选择” 有了底气

2025-10-16

在北外同文读书2年,真实评价咋样?

2025-10-16

探校宝藏|顺义家长省心秘籍在此

2025-10-16

---索取资料,预约看校---

手机号登录

×