作者:本站来源:上海英澳美行中国际发布时间:2025-09-02 11:34:38
上海英澳美行中国际在国际教育领域久负盛名,办学至今已培育出众多优秀学子,成功助力他们升入世界顶尖学府。学校开设英国A-Level、澳洲VCE、美高+AP三大主流国际课程体系,凭借丰富的教学资源、卓越的师资力量以及显著的升学成果,成为众多学子追逐国际教育梦想的理想殿堂。随着2026年春季入学招生工作的启动,为帮助各位考生全面了解入学考试要求,明确备考方向,现将本次入学考试大纲予以公布。
01
考试形式
笔试(英语+数学)+外教口语面试
02
考试时间
笔试120分钟+面试10分钟
03
考试内容
(1)面试
外教面试分为自我介绍、问题回答和自由提问三种考察形式。

附:评分标准

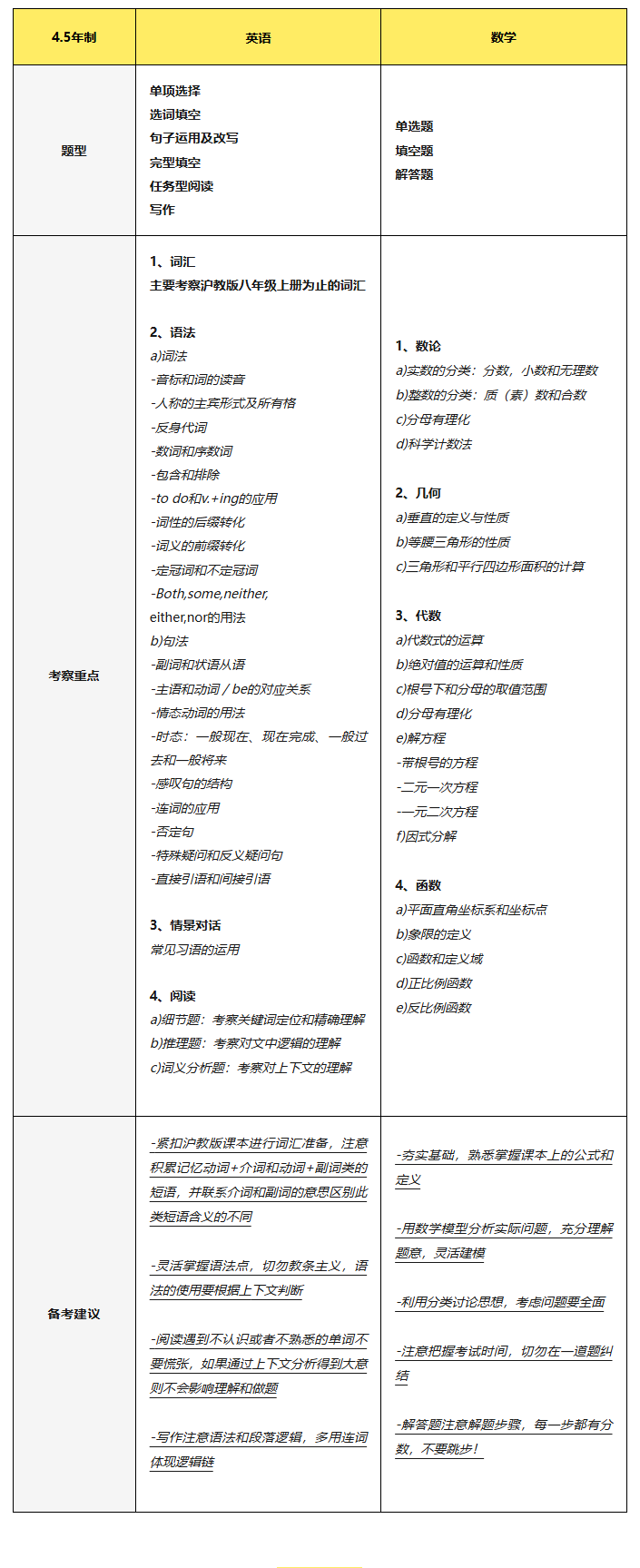
(2)笔试
国内卷
根据上海沪教版大纲命题。


国际卷
根据IGCSE和英国本土KS3大纲命题。



以上就是《官宣!上海英澳美行中国际2026春季入学考试大纲》介绍。国际教育前线,从业十年,专业的国际学校择校服务平台。全国国际学校一站式择校服务,规划目标学校入学备考方案。快速了解您所在地域国际学校排名、学费、入学条件、校园开放日,欢迎在线预约咨询或者电话:4006-196-100
如果您想要提前了解关于国际学校的更多信息,填写下方“家长有问必答”即可获得一对一咨询 & 预约探校。
登录后推荐更懂你的笔记
手机号登录
×