作者:本站来源:北京市博文学校发布时间:2025-07-31 15:23:52

实现低进高出
高进优出的教育教学成效
中招代码:211018
北京市博文学校创办于1993年,地处房山区窦店镇,是北京市首批民办全日制寄宿学校,实施小学至高中十二年一贯制教育。学校奉行“人生中心教育”理念,践行“博学多能、崇德自强”校训,引入北大、清华双料教育专家的创新教育体系,采用高效学习方法,实现“低进高出、高进优出”的教育效果。开设艺术、体育、科技等20余门校本课程,强化多语种教学(英语/日语/俄语),依托非遗传承、AI通识、法治教育等提升学生综合素养。学校始终以“办好人民满意的教育”为使命,融合创新教育模式与多元化平台,助力学生全面发展,打造具有国际竞争力的综合型现代化学校。
办学优势
image.png

◆北大、清华双料背景专家指导;
◆学校教师队伍优秀,其中高级教师和博士及硕士教师占比高于75%;
◆师生比不低于1:10;四大空间课程支撑教育思想落地;
◆北大、清华学霸亲授高效学习方法;
◆多年高三最后一学期优秀生成绩提升超过100分;
◆多元化、多渠道育人体系,艺术、体育、传媒、科技等领域多元发展个人优势,丰富的社会实践和家校共育课堂实现多维度育人;
◆国际教育创新中心提供英语、日语、俄语特色班,助力学生申请国内及国外大学。其中俄语项目获清华大学中俄战略研究院师资支持,还可为学生申请政府奖学金。
培养目标
定位1:优秀做人,成功做事,幸福生活。
定位2:培养高分高能高素养,能够适应未来社会发展需求的创造型人才。
定位3:实现低进高出,高进优出的教育教学成效。
教育理念
做有温度的教育,办有关爱的学校。
三大教育主线
自主学习:以培养学生的自主学习能力为主线,从日常自主学习到高效课堂教学,将自主学习和高效学习作为培养学生的核心抓手。
自我管理:全面普及首席专家倡导的五大自我管理能力,打造自我管理示范班。充分发挥学生的主动性和积极性,完善学生的自律和自控机制。
自觉成长:唤醒学生内心深处的人生梦想,激发学生蕴藏的内在成长潜能,在人生梦想的指引下设计自己的奋斗目标,制定自己的学习计划。
以北大博士的学习力理论
全面指导教育教学工作
学习心智:培养学生健康的世界观、人生观和价值观,帮助学生建立系统的认知框架,推动学生明确学习的目标与意义,助力学生养成健全的心智系统。
学习动力:强调内在驱动力(如兴趣和内部动机等)与外部激励的有机结合,通过激发学习热情和成就感不断强化学生的学习动力。
学习意志:专注于培养学生的目标设定与克服困难的能力,培养学生坚韧不拔的毅力,在学习过程中能够保持专注并持之以恒地坚持下来。
学习方法:采用科学的学习策略与方法,借助于高效学习工具、高效学习方法和高效记忆方法等,不断优化学习效率并提升知识的深度与广度。
学习能力:包括感知、记忆、思维和创造等核心能力和素养的培养,通过持续的系统训练提升学习的实践能力与知识迁移能力。
学习习惯:优秀是一种习惯。通过养成教育助力学生养成优秀的习惯,进而通过自动化行为方式(如预习、复习、反思)形成高效的学习节奏,减少内耗,提高学习效率。
元认知能力:强调培养学生的自我认知与反思能力,通过定期评估学习成果,调整学习策略并不断优化学习路径。
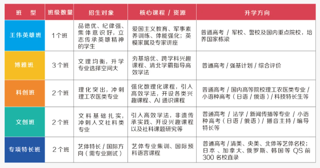
班型设置

01
STREAM OPTIONS
王伟英雄班

传承英雄精神
培育强国栋梁
为传承“海空卫士”王伟烈士的伟大精神,2025年4月25日,王伟烈士的爱人阮国琴老师亲临北京市博文学校,郑重地为我校授牌,“王伟英雄班”正式成立。作为我校新高一的实验班,“王伟英雄班”承载着厚重的期望与使命。
培养目标
我们致力于将每一位英雄班的学子培养成拥有强烈爱国情怀、高尚道德品质、扎实知识技能的新时代青年,让他们成为未来投身国防事业、报效祖国的中流砥柱。
培养方向
以普通高考为升学路径,重点瞄准军校、警校等高等学府,为国家培养军事、警务等领域的专业人才,让英雄班的学生们在未来穿上军装、警服,接过保家卫国、维护社会安定的接力棒。
师资力量
1.文化课师资:由教学经验丰富、教学成果显著的骨干教师组成,他们长期奋战在教学一线,熟悉高考课程标准和命题趋势,能够为学生提供精准、高效的文化课教学,助力学生在高考中取得优异成绩。
2.国防素养导师:邀请退役军人、军事专家担任国防素养导师,他们拥有丰富的军事知识和实践经验,将为学生传授军事理论、军事技能,培养学生的军人气质和国防意识。
班级人数:40人
做王伟精神的传承者,当强国强军的预备队,与英雄精神同行的高中三年。
02
STREAM OPTIONS
博雅实验班

文理融通固根本
夯基培优育英才
博雅实验班由首席专家精心规划,着力于培育知识、能力和素养全面均衡发展的学生。师资上,合理搭配校内高级和骨干教师,他们教学经验丰富,富有爱心,对高考趋势把握精准,能够为孩子的学习和成长提供全方位的指导。
课程设计上,秉持文理均衡理念,不仅扎实巩固基础学科知识,还开创性地开设跨学科兴趣课程,帮助孩子拓宽视野,打破学科壁垒。同时,定期邀请北大清华学霸分享学习秘籍,让孩子掌握高效学习方法,提高学习效率。在引入高效学习方法的同时,全面推行高效课堂教学模式,稳步提升学生的自主学习能力、合作学习能力以及探究学习能力。通过丰富多元的主题德育活动,激发学生的内驱力,增强班级的凝聚力,将学生培养成有爱心、有责任、肯担当、家国情怀浓厚、积极向上向善的新时代英才。
在升学方向上,立足普通高考,全力冲刺强基计划,积极探索综合评价升学路径,为孩子未来进入理想大学提供更多可能。
国际教育创新中心
(双学籍,双保险)
01
STREAM OPTIONS
日本大学直通班(3+0培养模式)

零基础起步
直通日本名校
1.日语零基础?不怕!博文学校拥有雄厚师资,确保每位学生从零开始,稳扎稳打,语言过关有保障。
2.名校有保障:早稻田大学名誉校长背书,为孩子的名校梦保驾护航。高中毕业后,心仪的日本大学和专业任你选。
3.性价比之选:博文提供高性价比教育,环境安全,奖学金丰富。孩子学得安心,家长更放心。
4.学以致用,就业无忧:日政府允许勤工俭学,学以致用。毕业后,高就业率,国家承认学历,为孩子未来铺平道路。
02
STREAM OPTIONS
英语体系名校直通班(2+1、3+0培养模式)

有机会直升
多伦多大学
博文学校与安大略文理学院高级中学、美国伊利亚特精英中学、香港陈白沙纪念中学建立紧密的战略合作关系,为学生提供英语体系名校直通班(2+1),开设OSSD、AP课程。在博文学习两年后,学生可自由选择前往加拿大或美国继续深造。在加拿大完成7个学分后,将获得加拿大安大略省高中毕业证,并有高达80%的机会升入多伦多大学。在美国,学生将获得美国高中毕业证,并有机会直升美国四所公立常春藤大学——威斯康星大学、明尼苏达大学、宾夕法尼亚州立大学、康涅狄格大学。
03
STREAM OPTIONS
俄罗斯大学预备班(一年制)

大学认可有保障
可申请俄罗斯名校
1.大学认可有保障。本预科班为俄罗斯远东国立交通大学生源基地。该校隶属于俄罗斯联邦交通运输部,是俄罗斯重点大学,曾援建哈尔滨工业大学。
2.多校申请机会不仅能申请远东国立交通大学,还可同时申请俄罗斯其他名校,拓宽学生升学选择。
3.奖学金机会众多。成绩优秀的学生可申请政府奖学金或全额奖学金,减轻经济负担,激励学生追求卓越。
4.师资力量雄厚。学校委托清华大学中俄战略合作研究所及俄罗斯专家对预科班师资学术指导、保证教学质量。
5.高含金量学历。对接的俄罗斯大学都是顶尖名校,学历含金量高,助力学生未来发展。
6.广阔就业前景。轨道交通行业迅速发展,对专业人才需求持续攀升。
2025年招生政策
招生指标:房山区内312人,房山区外其他区208人。
奖学金政策:房山区排名1000以内考生,录取后享受免3年学费。
开放日时间
近期,全天开放。
收费标准
普高学费:53000元/学年
餐费:12000元/学年(包餐制)
住宿费:9000元/学年(四人间)
以上就是《2025年北京市博文学校高中部概况一览 》介绍。国际教育前线,从业十年,专业的国际学校择校服务平台。全国国际学校一站式择校服务,规划目标学校入学备考方案。快速了解您所在地域国际学校排名、学费、入学条件、校园开放日,欢迎在线预约咨询或者电话:4006-196-100
如果您想要提前了解关于国际学校的更多信息,填写下方“家长有问必答”即可获得一对一咨询 & 预约探校。
登录后推荐更懂你的笔记
手机号登录
×