作者:本站来源:武汉为明学校发布时间:2025-07-11 13:23:40
武汉为明学校小学部2025年招生简章
精品小学 全人教育
自主管理 赋能成长
多元课程 深耕素养
智慧课堂 快乐高效
精彩活动 引领成长
发展特色课程 强化内涵发展
提升优质服务 促进品质提升
武汉为明学校小学部欢迎你
学校简介
武汉为明学校创办于2009年,坐落于武汉市东西湖区金山大道沿海赛洛城2008号,占地面积127亩,建筑面积6万平方米,是集小学、初中、高中、国际高中于一体的高品质、现代化、国际型寄宿制学校(部分学生走读),学校教学区、艺术区、运动区、生活区设计科学,楼宇布局合理,错落有致。

学校实施高端办学战略,小、初、高现有88个教学班,在校生3000余人,教职员工近400人。在武汉市、东西湖区教育主管部门的领导下,学校以优质的教学质量、鲜明的办学特色、国际化的办学模式,成为市内领先、省内一流、国内知名的优质民办学校,连续多年获得“东西湖区质量与效益突出贡献学校”。武汉为明学校被评为“武汉市素质教育特色学校”,武汉为明高级中学被评为“武汉市示范学校”。

小学部办学16年来,以一流的硬件、优秀的师资、优良的质量、鲜明的特色,争创武汉一流、省内知名、享誉全国的精品小学。小学部目前有36个教学班,在校学生1100余人,教师86名(其中外籍教师3名),生活教师及服务人员30余人。
小学部坚持以提高质量为目标,以追求特色为核心,以“科创+体能+艺术”的特色课程为抓手,以优质服务为支撑,强化内涵发展,促进品质提升。
2023-2024学年度,小学部非毕业年级抽测、毕业年级调测、音体美抽测质量综合评价在全区位居总考核第三名,实现了教学质量的大提升。

价值理念
01
价值理念
学校文化——明德文化
办学理念——回归教育本真,对孩子一生负责
办学愿景——武汉起示范、湖北创一流、全国争影响
培养目标——培养具有中国灵魂、世界眼光的现代人
办学特色——营造师生共同成长的学园、家园、乐园
课程理念——享受运动、享受阅读、享受探究
四会教育——学会生活、学会做人、学会学习、学会管理
02
一训三风
校训——博雅阳光,知行合一
校风——男士儒雅,女士优雅
教风——用心做事,爱心育人
学风——自主学习,自主管理
校长风采
学校实行“专家治校、名师执教”的人才战略,建立了以全国知名校长和学科专家为核心的管理团队和教学团队,通过专家、名师的示范引领作用,实现教师与学校共同发展。学校管理团队结构合理、开拓进取、充满斗志,教师队伍师德高尚、业务精湛、富有活力。

精英团队
小学部拥有一支学科齐全、专业能力突出、朝气蓬勃的教师队伍,曾荣获国家级奖项35项,省级奖项57项,市级奖项135项,区级奖项223项。



办学特色
01/彰显“国际化”办学理念排
小学部在面向世界、面向未来的现代教育理念的指导下,将“培养为明双优学子”为育人标准,全力打造中西合璧的课程体系,为学生的幸福未来奠基。

02/构建“多元化”精致课程
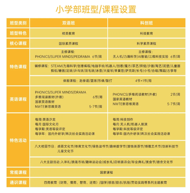
秉承“生本”“多元”“整合”“创新"的课程理念,小学部系统构建了“七明课程”课程体系,探索基础性课程校本化、拓展型课程多元化、研究性课程自主化。
“七明课程”体系迭代升级为“三型、七明、百门”,“三型”即为基础性国家课程、拓展型特色课程、研究性项目式课程;“七明”(明基、明慧、明艺、明体、明德、明趣、明节)分别对应着“文化学科类”“创意科技类”“艺术审美类”“体能健康类”“公民人格类”“文化视野类”“实践创新类”,七个学科群共有近百门课程组成,力争让世界成为孩子们的书本。

课程必修、选修相结合,给学生源源不断的学习乐趣和成长空间,满足学生多元化、个性化发展需求,满足精英家长对子女接受优质教育的需求。
03/创建“母语式”教学环境
营造良好的英语氛围,校园文化建设上处处体现英语特色, 搭建“母语式”教学平台,将注重书本知识传授改变为多渠道、多角度、多内容、多形式的教学活动,创设浓厚的英语学习氛围,促进知识的内化,语言的积累和运用。

04/凸显“科创型 ”启蒙教育
根据国家人才培养战略,重点打造“科创+体能”特色课程。科创类重点打造AI智能、C++、编程、机器人、信奥、无人机航模、三维科技、电脑手绘八门课程。

科创类课程都制定完整的课程计划和交付标准,通过引进外部资源和校内辅导相结合的方式,提升团队的专业度和竞争力,培养学生好奇好问、积极探索、求真创新的科创精神。



05/探索“为明新课堂”教学策略
“为明新课堂”高效课堂以学生自学、自展、自评“三自”为核心,教学策略的基本特征是“自主建构,因材施教,合作愉快,互动激发,高效生成,共生同成”,主张自主、合作、探究的学习氛围,注重高效性、生成性、解放性;关注知识的意义、生长的意义。

充分尊重学生的个体差异,充分运用现代信息的强大优势,调动各类信息资源营造师生充分互动的“学习场”,改变教师的教学方式,改变学生传统的学习方式,培养学生良好的学习习惯,提升学习能力,为每个学生提供适合的教育。
06/开展“体验式”特色活动
八大校园节日——绿色读书节、趣味数学节、激情英语节、创新科技节、博雅艺术节、体育文化节、儿童文化节、感恩文化节


八大主题活动——入泮礼、跳蚤市场、趣味运动会、成长礼、启明赛诗会、毕业典礼、美食节、宿舍文化节


07/实施“综合式”评价体系
全面实施绿色评价体系,既关注学生的学业水平,又关注品德发展和身心健康;既关注共同基础,又关注兴趣特长;既关注学习结果,又关注学习过程和学习效益。将单一性评价转化为综合评价。过程性评价与终结性评价相结合,建立学生成长档案袋,记录学生成长足迹,奠基幸福美好人生。

08/提供“一站式”精心服务
温暖如家:学校现有四栋住宿楼,安全设施齐全,管理措施科学。每间寝室配有空调、卫生间、洗漱台、储物空间等,寝室冬暖夏凉,取暖设备和洗衣设备齐全,24小时热水供应。

全天守护:生活老师24小时呵护,全方位管理学生的餐饮、午休、晚寝,保证每个学生晚上睡眠10个小时,午休1.5个小时,帮助学生健康成长。
全域洁净:生活老师每天三次对宿舍内、外环境进行清扫、擦拭、消毒,对学生的衣物、床品等内务进行两次整理,为学生提供干净整洁的生活环境。
膳食丰富:学校膳食中心每天为学生精心准备丰盛的“三餐三点”,营养搭配均衡,烹饪地道纯正,菜品美味可口,促进身体正常发育和健康成长。

办学成绩
学校现已成为全国中小学中华优秀传统文化传承学校、全国教育科研先进单位、全国名校联盟示范学校、全国“双减”改革实验项目核心基地、湖北综合实力100强学校、湖北省优秀民办学校、武汉市先进基层党组织、武汉市五星基层党组织、武汉市首届人民满意学校、武汉市三星工会、武汉市国际理解示范学校、东西湖区文明单位、东西湖区教学质量与效益突出贡献学校。

学校的办学成果得到了省、市、区各级党委、政府和教育主管部门的高度肯定,国家、省、市重要媒体竞相报道,学校在荆楚大地开花结果,声名鹊起,品牌形象深入人心。

招生计划
招生人数:按照教育局审批的计划进行招生
招生对象:具有武汉市户籍或持有武汉市居住证、暂住证的适龄儿童。
(2019年8月31日前出生,年满6周岁的儿童)
学校地址:武汉市东西湖区金山大道沿海赛洛城2008号
以上就是《武汉为明学校【小学部】2025年招生简章》介绍。国际教育前线,从业十年,专业的国际学校择校服务平台。全国国际学校一站式择校服务,规划目标学校入学备考方案。快速了解您所在地域国际学校排名、学费、入学条件、校园开放日,欢迎在线预约咨询或者电话:4006-196-100
如果您想要提前了解关于国际学校的更多信息,填写下方“家长有问必答”即可获得一对一咨询 & 预约探校。
登录后推荐更懂你的笔记
手机号登录
×