作者:本站来源:南师大附校国际部亚欧方向发布时间:2025-04-07 11:55:44
1.「招生人数」
2025 年中德项目计划招生60人(含欧洲艺术方向)
2.「招生对象」
应往届初中毕业生,不限国籍、户籍、学籍
3.「录取方式」
参加学校自主招生加试,加试通过后结合中考成绩择优录取:1)自主招生考试:语文写作、数学笔试、外语笔面试;2)中考志愿填报:南师大附校国内外基础教育课程体系比较研究项目(招生代码:1398)。
学校地址:南京市栖霞区仙林大学城学衡路28号(地铁2号线学则路站2号出口向北500米)
南京师范大学附属实验学校中德项目创办于 2017 年,今年已经是连续第9年招生。
不同于传统的中德项目,我校中德项目是以中德基础教育课程对比 研 究为 中心、直 接 引 进 德国ABITUR 课程和学业评价体系、同时向中国学生和国际学生提供中德融合课程的具有独特创新模式的国际教育项目。
我 校 中 德 项 目 将 德国 高 中 的Abitur 数学、Abitur 物理、Abitur化学、Abitur 社会、Abitur 英语等科目融入日常学习之中,助力学生未来顺利接轨德国高中,让海外学习更得力。
办学以来,我校毕业生成功进入慕尼黑工业大学、海德堡大学、亚琛工业大学等德国精英大学和TU9 理工大学联盟,就读于机械工程、电子信息、医药、企业经济学等热门专业,高质量、特色化的办学模式得到了家长和学生的一致认可,赢得了社会的广泛赞誉。

升学路径
南师附校中德项目成立以来,不断探索德国的基础教育体制、吸收德国教育模式的精髓,精益求精追求卓越,致力于为学生提供高质量多元化的升学通道和教育服务。学校目前已与克鲁格文理中学、萨克萨文理中学、诺泽尔宫文理中学、康文茨文理中学卡普蒂姆文理中学等多所德国高中以及 亚琛 Fresh,man 预科、帕德博恩大学预科、莱比锡大学预科、埃森造型艺术学院预科达成深度合作关系。
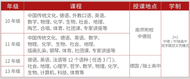
2+2 中德/中瑞高中双学籍双文凭模式
国内高中2年:德语+Abitur课程、德语达到 B2水平、申请德国/瑞士高中德国/瑞士高中 2年:Abitur高级阶段学习、参加 Abitur/Matura 考试、凭成绩申请全德国/全球所有大学与专业;毕业证书:获得中德/瑞士两国高中毕业证书。
3+1/2+2德国大学预科模式
国内高中 3年 /2 年:德语 +Abitur 课程、德语达到 B1-B2 水平、参加预科选拔考试;
德国大学预科 1年/2 年:根据所选专业方向定科目、参加 FSP(大学入学
资格鉴定考试)、凭成绩申请德国大学;
毕业证书:获得中国高中毕业证书及德国科教部承认的德国预科毕业证书
3+0 德国大学直通车模式
国内高中 3年:德语+国内融合课程、德语达到C1水平、参加国内高考、高考成绩达到总分的 70%、凭语言证书与高考成绩可直接申请德国大学:毕业证书:获得中国高中毕业证书。
中德项目课程设置「夯实专业学科培养」
中德项目创新引入德国文理高中 ABITUR 课程让学生在国内就可以体验纯正的德国高中教学模式为将来学生进入德国大学深造打下良好基础。在德国高中毕业的学生凭借 Abitur 文凭,学生可以申请德国大学的所有专业。同时,预科课程为学生提供更加深入的学科辅导,为提前确定好专业方向的学生提供更加迅速、高效的升学路径。



登录后推荐更懂你的笔记
手机号登录
×