作者:本站来源:科桥教育发布时间:2024-01-11 09:32:44
科桥教育2024学年预录取考试将于2024年1月20日(周六)举行,详情如下:
考试时间:
2024年1月20日(周六)13:30
预约电话:
4006-196-100
考试地点:
上海市浦东新区高桥镇
笔试及面试:
听从现场招生官安排
考试详情
1
报考对象
IG/Pre年级适龄考生:体制内初三毕业生;同国际课程G1学生
AS年级适龄考生:体制内高一、高二在校生;同国际课程Pre、G2学生
2
考试说明
1、入学考试由笔试(英语,数学)、面试(英语)两部分组成。
2、英语入学考试试卷根据不同年级使用不同的试卷,英文试卷考查范围为词汇、语法、阅读和写作四个模块,时长60分钟,满分100分。
3、数学根据学生所学的课程体系选择英文版试卷或中文版试卷,一般要求在读国际学校学生选择英文版的试卷。
4、所有入学测试每次费用500元。
5、每次考试结束后3-5个工作日通知结果。
3
考试大纲
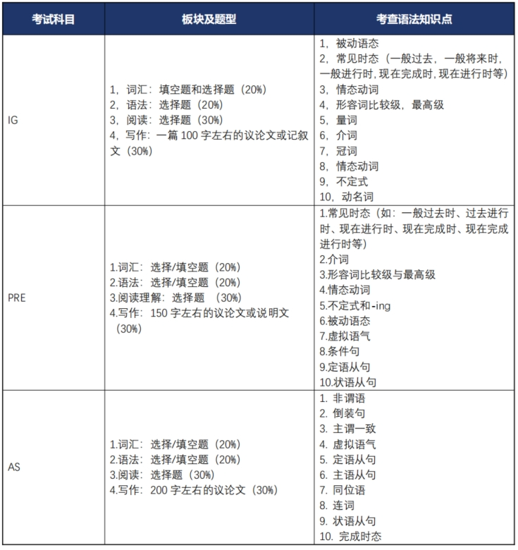
英语笔试考纲说明▼
数学笔试考纲说明▼

注:数学英文卷需使用计算器,并准备好直尺、三角板和圆规。(Electronic calculator need to be used in the exam,and you need to prepare for rulers and compass.)
学校介绍:
科桥教育(ACABRIDGE ACADEMY) 是渊学通教育集团旗下一所中西融合、树德育人的国际化学校。学校创办于2017年,创始团队为国内资深的国际课程教学团队,教学团队经严格选拔与培养,学术校长、学科组长和骨干教师均为海外留学背景,并具有10年以上国际课程教学经验及牛剑、G5名校升学指导经验。
学校已获得英国Edexcel和牛津AQA考试局授权,是英国IGCSE、A-Level课程官方学习中心和官方授权考点。

科桥教育的使命是培养独立创新、思辨务实的国际化精英人才,让每一个学生成就更好的自己。日常教学中,科桥尊重学生成长成才的规律,以学生的身心健康发展为本, 以学术思维培养为特色,全面实施国际化融合教育。
目前科桥已有五届毕业生,升学成果出众,其中2021届有2位学生被牛津大学录取,2022届已收获6枚牛剑offer,2023届毕业生斩获11封牛剑预录offer,最终5人被牛津大学实际录取,4人被剑桥大学实际录取。
课程设置
科桥始终以“中西融合,树德育人”为办学理念,在课程方面不断探究如何打造更适合中国学生的国际化高中课程,最终形成了以学术课程、生涯规划课程、素质课程三大核心模块组成的科桥精英课程体系,做到真正的中西合璧,并将学术课程和素质教育融合,致力于发现每个学生的不同,因材施教,让每个学生发挥自己最大的潜能。
1
学术课程
打造更适合中国学生的国际课程
核心课程采用英国IGCSE、A-Level课程,融合CAIE、AQA、EDEXCEL三大考试局课程优势,根据不同考试局学科考试差异化及中国学员特点开设不同学科,打造更适合中国学生的课程组合。
2
因材施教
个性化分层教学
A-Level常规课程教学之外,根据每位学生的综合水平,开展培优提升指导教学,为冲击牛剑等世界名校的学生开展竞赛课程、附加考试课程以及科研项目的强化辅导,帮助每一位学生成为更好的自己。
3
预学衔接
提高课程学习效率
根据国际课程需要,借助自主研发的学习资料及国际课程学科词汇书,通过不同学科交叉式教学,帮助学生更快速地掌握国际课程学习所需的英文基础,更好地融入到国际教育环境中。
4
生涯规划课程
科桥三大生涯规划课程分别为升学活动、背景提升、社会实践,注重培育学生的科研思维,塑造多元化的社会认知,并鼓励学生积极参与各类学术竞赛。

同济大学土木工程防灾国家重点实验室——科创培养实践基地
5
素质课程
素质课程是学术课程的重要补充,通过社团活动课程,培养学生团结、协作、拼搏的精神,提升学生的审美修养,培育学生对艺术的表现力和创造力。

美术课

足球课

摄影课活动
以上就是《1月20日上海科桥教育校园开放日活动》介绍。国际教育前线,从业十年,专业的国际学校择校服务平台。全国国际学校一站式择校服务,规划目标学校入学备考方案。快速了解您所在地域国际学校排名、学费、入学条件、校园开放日,欢迎在线预约咨询或者电话:4006-196-100
如果您想要提前了解关于国际学校的更多信息,填写下方“家长有问必答”即可获得一对一咨询 & 预约探校。
登录后推荐更懂你的笔记
手机号登录
×